佛山胜凯科技服务有限公司
诚信为本,市场在变,诚信永远不变...
GB/T 44437—2024《适老家具 通用技术要求》国家标准解读
分类: 专利版权 点击量:42 发布时间:2026-02-05

GB/T 44437—2024《适老家具 通用技术要求》国家标准解读

为适应我国人口老龄化发展趋势,保障老年人居家生活安全与便利,提升适老家具产品的设计规范与质量水平,国家市场监督管理总局与国家标准化管理委员会于2024年8月23日正式批准发布了推荐性国家标准 GB/T 44437—2024《适老家具 通用技术要求》。该标准于2025年3月1日起实施。


标准全称与编号:GB/T 44437—2024《适老家具 通用技术要求》


发布与实施日期:2024年8月23日发布,2025年3月1日起实施


标准性质:推荐性国家标准


适用范围:适用于适老家具产品的设计、生产加工、质量检验与质量评定

核心内容与关键技术要求

新标准以“适老为本,安全为要”为核心,构建了涵盖分级适配、尺寸安全、材料理化、结构力学与智能安全在内的全方位技术要求体系。

1

产品分类与适配等级

按材料分类:木家具、金属家具、软体家具等。

按类别分类:椅类、桌台类、柜类、床类、沙发类、床垫类。

五级适配体系:标准根据老年人能力等级(0级能力完好转4级完全失能)对家具进行分级适配。产品需标注适配等级,并在尺寸、材料等关键要求上满足对应等级需求,实现精准匹配。

图片


2

人性化与安全性尺寸设计

标准对各类家具的关键尺寸做出细致规定,以确保使用的舒适性、便利性和安全性,部分示例如下:

图片


3

严格的安全性能要求

安全是适老家具的第一要务,标准设置了严密的安全防护网:


结构安全:产品可触及边缘、尖端、外角必须倒圆处理;避免产生危险的剪切、挤压点和孔间隙。


力学安全:对床护栏、助力把手等进行强度与稳定性测试,确保承载可靠。


功能安全:助力装置运行速度≤30mm/s,必须配备限位和制动功能;可移动部件需有防拉脱装置;电动沙发运行部件需牢固锁定。

图片


智能安全:具备智能语音交互功能的产品,必须提供非语音的备用控制方式,并符合信息安全标准,保护用户隐私。

图片


4

材料与耐久性保障

材料环保真实:用料必须与标识一致,木材含水率需符合使用地年平均平衡含水率。

图片

面料耐用易护:纺织面料要求耐摩擦、耐汗渍、耐尿渍,部分要求防水,便于清洁。


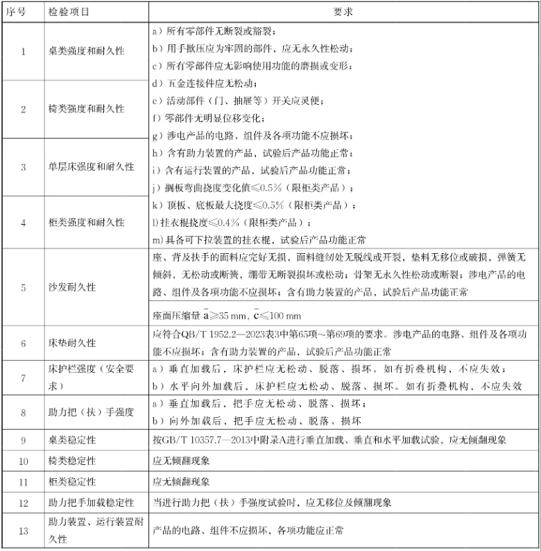
结构坚固耐久:对桌、椅、柜、床、沙发等分别规定了强度和耐久性试验要求,确保长期使用不变形、不损坏。

图片